找回密码
 立即注册

QQ登录

只需一步,快速开始

查看: 5248|回复: 0

联想E40无待机可触发故障维修

  [复制链接]
发表于 2014-8-29 22:08:36 | 显示全部楼层 |阅读模式
接到同行联想E40一台,说故障是不通电,拆机接上电流表,无待机,目测了一下,充电芯片被动过,同行修过,只是吹上去的,没加焊,我这边直接加焊上,加焊后以为就会好,还是一样,表笔戳上公共点,无电压,找到控制保护隔离的受控信号是ACOK,这个信号是待机芯片发出来的,此电压测到为0.5v,不正常,供电正常,测到ACIN电压一直有跳变,不正常
1.jpg
拆下充电芯片就正常,装上就不正常,于是直接把PC33干掉,再测,还是一样。
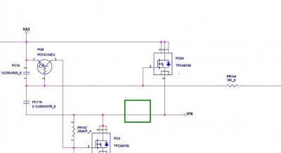
想了想,感觉就是附近出了问题,就先从附近的主要供电查起,
2.jpg
查到PL3和PR143对地值小,几Ω.有短,最大的嫌疑PQ4和PQ48,不考虑直接换掉
换掉后换掉后阻值正常,一百欧左右,好,上电,待机正常,触发两级,搞定
为了以防万一,拔掉电源头再试一次,电流表显示0.000。晕菜了
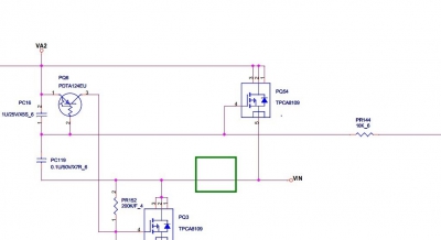
现在继续修保隔,控制保隔的信号是ACOK
8.jpg
用表笔点到PQ5的G及时,突然间就触发了,在次拔插,再此戳PQ5的G及,再次触发,这说明有管子不良,于是直接把PQ2干掉,直接一坨锡
9.jpg
好,再次插上,待机正常
5.jpg
按下开关正常亮机
10.jpg
3.jpg
6.jpg
7.jpg

评分

1

查看全部评分

您需要登录后才可以回帖 登录 | 立即注册

本版积分规则

QQ|Archiver|手机版|小黑屋|乐清九晨电脑维修 ( 浙ICP备14014299号|33038202002653号 )

浙公网安备 33038202002653号

GMT+8, 2025-11-16 08:13 , Processed in 0.093750 second(s), 32 queries .

Powered by Discuz! X3.5

© 2001-2025 Discuz! Team.

快速回复 返回顶部 返回列表