找回密码
 立即注册

QQ登录

只需一步,快速开始

查看: 2351|回复: 0

联想G455 进水维修

[复制链接]
发表于 2014-6-11 11:42:05 | 显示全部楼层 |阅读模式
机器:G455
版号:LA-5971P
故障:能加电,无显

AMD机器。刚拿来时,客户介绍说机器进水了。先拆吧,拆开一看,表面惨不忍睹。大片的腐蚀。下面是刷完后的照片。

清理后的板面.jpg

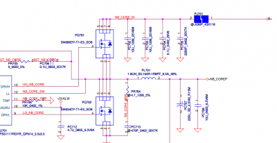
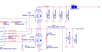
确定开始修, 那就开始干吧,电流停在1.1A。看重点腐蚀位置。为北桥核心电压。

北桥核心电压.png

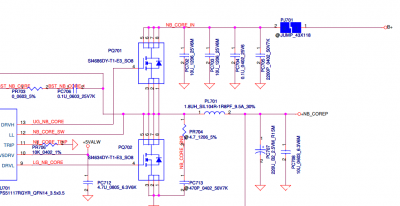
拆掉上管,处理周围电容,和打火位置。

处理掉PQ701及周围电容.jpg

测PQ701 G极 方波正常。找N沟道管子上之。主要电容补齐

pq701上好.png

这时,仔细把其他腐蚀的元件,加焊。再次上电,电流有明显跳变迹象,测内存,有数据读取,但是屏没亮。插外接键盘,大小写灯亮。说明机器已经工作了。先拿去接个VGA,也一样不亮机。
机器别人没修过,屏也没动过,先不考虑屏和屏线。进水是从显卡得背后流过CPU到达北桥后面。是不是进显卡里面去了?
简单测显卡背后的,小电感和保险电阻阻值,都正常。显卡到北桥的 PCIE总线阻值也正常。显卡先加焊了一把,没用。
考虑拆掉显卡,重植。直觉告诉我,先别拆。毕竟显卡的工作条件供电、时钟、复位都还没测。
这里再啰嗦一下,一个进水的机器,故障通常都和进水的地方本身有直接的关联。除非,进水把19V和3 5V或线性3 5V,或者其他小电压相连了。这样会造成芯片的直接损坏。但是,现象也会显而易见。
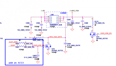
话题转回来,重新观察一遍板子。这时候我发现有个电阻旁边有个大管子,而它本身有一点发黑。(U32旁)

1_8v电阻无穷大且断线.jpg

这种位置,通常会控制管子转电压使用的。一测19V只进不出。且电阻无穷大。拆掉后发现底部也断线了。

1_8V转1_8VS_VGA.png

图上标出这个电阻是R154,b+过它控制U32把1.8V转换为1.8VS_VGA。给显卡使用。找了个150K上了,不知道好没好,但是我觉得应该好了,因为显卡不可能那么多问题。
插电,开机。事实告诉了我们,没那么多应该的事情。 依旧是那么的不亮。

之前屏接口打过VGA_LCD_DATA、VGA_LCD_CLK,无信号。外接也不亮。USB键盘灯亮。仔细打了显卡的电压,时钟,平台复位。也都不差了。

难道又回到了初衷,重植显卡?能解决问题么?

先易后难,重新刷新BIOS。。。

刷好后,奇迹出现了   亮机!
亮机.jpg



您需要登录后才可以回帖 登录 | 立即注册

本版积分规则

QQ|Archiver|手机版|小黑屋|乐清九晨电脑维修 ( 浙ICP备14014299号|33038202002653号 )

浙公网安备 33038202002653号

GMT+8, 2025-11-28 16:43 , Processed in 0.078125 second(s), 29 queries .

Powered by Discuz! X3.5

© 2001-2025 Discuz! Team.

快速回复 返回顶部 返回列表